
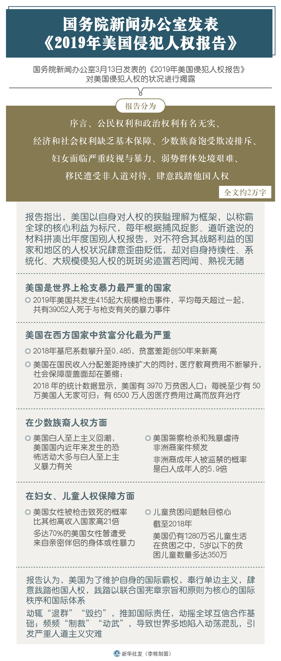
新華社北京3月13日電(記者王子銘、張云龍)國務院新聞辦公室13日發表《2019年美國侵犯人權報告》,對美國侵犯人權的狀況進行揭露。
報告分為序言、公民權利和政治權利有名無實、經濟和社會權利缺乏基本保障、少數族裔飽受欺凌排斥、婦女面臨嚴重歧視與暴力、弱勢群體處境艱難、移民遭受非人道對待、肆意踐踏他國人權,全文約2萬字。
報告指出,美國以自身對人權的狹隘理解為框架,以稱霸全球的核心利益為標尺,每年根據捕風捉影、道聽途說的材料拼湊出年度國別人權報告,對不符合其戰略利益的國家和地區的人權狀況肆意歪曲貶低,卻對自身持續性、系統化、大規模侵犯人權的斑斑劣跡置若罔聞、熟視無睹。
報告稱,美國是世界上槍支暴力最嚴重的國家。2019年美國共發生415起大規模槍擊事件,平均每天超過一起,共有39052人死于與槍支有關的暴力事件。
報告顯示,美國在西方國家中貧富分化最為嚴重。2018年基尼系數攀升至0.485,貧富差距創50年來新高。美國在國民收入分配差距持續擴大的同時,醫療教育費用不斷攀升,社會保障覆蓋面卻在萎縮:2018年的統計數據顯示,美國有3970萬貧困人口;每晚至少有50萬美國人無家可歸;有6500萬人因醫療費用過高而放棄治療。
在少數族裔人權方面,報告指出,美國白人至上主義回潮,美國國內近年來發生的恐怖活動大多與白人至上主義暴力有關;美國警察槍殺和殘暴虐待非洲裔案件頻發,非洲裔成年人被監禁的概率是白人成年人的5.9倍。
在婦女、兒童人權保障方面,報告強調,美國女性被槍擊致死的概率比其他高收入國家高21倍,多達70%的美國女性曾遭受來自親密伴侶的身體或性暴力;兒童貧困問題觸目驚心,截至2018年,美國仍有1280萬名兒童生活在貧困之中,5歲以下的貧困兒童數量多達350萬。
報告認為,美國為了維護自身的國際霸權,奉行單邊主義,肆意踐踏他國人權,踐踏以聯合國憲章宗旨和原則為核心的國際秩序和國際體系。動輒“退群”“毀約”,推卸國際責任,動搖全球互信合作基礎;頻頻“制裁”“動武”,導致世界多地陷入動蕩混亂,引發嚴重人道主義災難。
相關新聞: